港股上市新规介绍:特专科技公司上市制度
香港联合交易所有限公司(以下简称“联交所”)于2023年3月24日宣布推出特专科技公司上市制度(以下简称“上市制度”),进一步扩大香港的上市框架。《主板上市规则》(以下简称“《上市规则》”)将于2023年3月31日起就该特专科技公司上市制度新增一个章节(第18C章[1]),有意根据新章节上市的公司由该日起可提交正式申请。本文将结合上市制度的发布背景,对该上市制度项下的主要规定进行介绍。
目 录
一、特专科技公司上市制度的发布背景
二、关键定义
三、特专科技公司的上市资格
四、资深独立投资者的特别规定
五、特专科技公司禁售规定的调整
六、结语
特专科技公司上市制度的发布背景
联交所曾于2018年推出包括生物科技公司上市制度、不同投票权发行人上市制度、海外发行人第二上市制度等制度改革,以拓展投资者在香港资本市场的投资机遇,并成功促进香港资本市场多元化发展。然而,特专科技公司在上述改革后如欲上市融资,因无法达到主板资格测试的盈利、收益或现金流等要求,仍存在一定困难。
为此,联交所在与市场投资者讨论后,于2022年10月19日刊发咨询文件,建议扩大香港现有上市制度,允许特专科技公司赴港上市,并就此征询公众意见,相应咨询已于2022年12月18日完成。随后联交所于2023年3月24日正式发布了该上市制度,并将于2023年3月31日起正式实施。
上市制度实施后,未能满足联交所主板8.05条项下(1)至(3)项的各项测试的特专科技公司在满足一定条件的前提下也可以完成香港上市。[2]
关键定义
上市制度对于“特专科技公司”、“特专科技产品”及“特专科技”的定义如下:(1)特专科技公司:主要从事(不论直接或透过其附属公司)特专科技行业可接纳领域内的一个或以上的特专科技产品的研发,以及其商业化及/或销售的公司;(2)特专科技产品:(单独或连同其他产品或服务)应用特专科技的产品及/或服务;以及(3)特专科技:应用于特专科技行业可接纳领域内的产品及/或服务的科学及/或技术。较咨询文件中公示的第18C章版本,联交所对“特专科技公司”的定义中增加了“特专科技行业可接纳领域内”的限定,以确保合资格公司的业务属于可接纳领域,例如将区块链技术公司等不具备联交所对于特专科技制度预期公司所具备的特征的公司予以排除。
判断一公司是否属于上市制度的“特专科技公司”,其是否主要从事特专科技行业可接纳领域尤为重要。联交所附随发布的《有关特专科技公司的指引信》(以下简称“《指引信》”)中对于时下联交所认为的“特专科技行业”及其中的“可接纳领域”进行了详尽描述,具体分类如下:

同时,联交所表示上述特专科技行业及可接纳领域名单及具体内涵将于联交所网站中不时更新。此外,联交所澄清:不在上述行业或可接纳领域清单内的申请人若能展现出下列特质,仍可能会被视为属于特专科技行业可接纳领域:
(1) 具有高增长潜力;
(2) 能证明其成功营运是靠在其核心业务采用新科技及/或应用业内相关科学及/或技术于新业务模式,亦以此令其有别于服务相似的消费者或最终用户的传统市场参与者;且
(3)研发为其贡献一大部分的预期价值,亦是其主要活动及占大部分开支。
但对于此不在上述清单中的申请人,其在提交上市申请前,必须先向联交所提交首次公开招股前查询,就其是否可以被视为属于特专科技行业可接纳领域寻求保密指导。
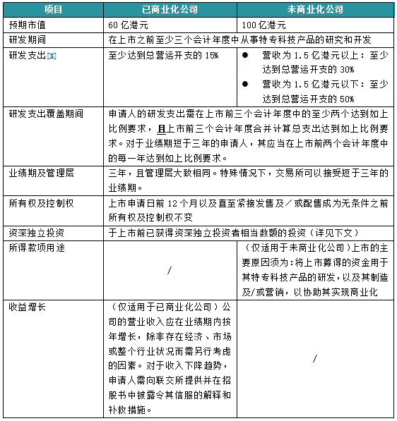
特专科技公司的上市资格
上市制度将拟依照该制度申请上市的申请人划分为“已商业化公司”和“未商业化公司”两类,区分标准为经审计的最近一个会计年度的收入是否达到2.5亿港元,判断前述收入时仅应计算申请人公司特专科技业务分部所得收入。
联交所基于上述分类,为已商业化公司和未商业化公司制定了不同的上市条件,未商业化公司由于其存在较高的投资风险,上市条件更为严苛。具体如下:

除上述规定外,联交所对于未商业化公司设定了如下附加条件:
(1)未商业化公司须向联交所证明并在其上市文件中披露其特专科技产品商业化的可信路径(该路径须适用于相关特专科技行业),以使其未来能够达到年收入2.5亿港元的标准。根据《指引信》,对该路径的披露应包括①实现该路径的时间表、面临的障碍以及资金需求;及②达到上述2.5亿港元收入规定的可信路径例子,如公司已与包括一定数量的独立第三方就公司产品商业化签署了满足上述收入标准的框架协议等。及
(2)未商业化公司必须确保其有充足的营运资金(包括计入新申请人首次上市的所得款项),足可应付集团由上市文件刊发日期起计至少十二个月所需开支的至少125%。该等开支应主要包括:①一般、行政及营运开支(包括任何生产成本);及②研发开支。
资深独立投资者的特别规定
特别地,在上述上市资格要求中,上市制度第18 C 05项要求特专科技公司在上市时必须获得资深独立投资者相当数额的投资,以反映有经验的独立投资者对申请人发展前景的信心,并侧面印证申请人的发展潜力。对于这一标准的具体要求,联交所在《指引信》中从(1)投资者的独立性;(2)资深投资者的定义;以及(3)对申请人的最低投资三个方面进行了界定,具体如下:
(1)投资者的独立性
根据《指引信》及联交所的说明,前述资深独立投资者应当在该投资者对申请人作出相关投资的最终协议之签署之日直至上市期间满足联交所规定的独立性要求,能够做出独立判断并独立行动。具体地,当一投资者为① 申请人的核心关连人士(除非资深投资者本身是申请人的大股东,而仅因其对申请人的持股规模而属于核心关连人士,则其可被视为资深独立投资者,但仍需受下一条限制);② 申请人的控股股东(或被视为控股股东的一组人士的其中一员);或③ 申请人的创办人及其各自的紧密联系人时,其不被视为满足联交所对于独立性的要求。
同时,在上述标准之外,联交所还会根据具体情况判断一投资人是否满足上述独立性要求,例如与特专科技公司的创办人或控股股东签署了一致行动协议的投资人不被视为具有独立性。
(2)资深投资者的定义
联交所在考虑某一投资人是否是适格的资深投资者时,将综合考虑其相关投资经验以及于相关范畴的知识及专业技能,并通过披露其净资产、管理资产总值、投资组合规模或投资纪录等进行判断。
《指引信》举例说明了符合该定义的投资者,如:①管理资产总值至少达150亿港元的资产管理公司或基金规模至少达150亿港元的基金;②投资组合多元化、规模至少达150亿港元的公司;③前述任何类型的投资者,其管理资产总值、基金规模或投资组合规模(如适用)至少达50亿港元,而该价值主要来自特专科技投资;及④具有相当市场份额及规模的相关上游或下游行业主要参与者,并须由适当的独立市场或营运数据支持。
如果投资者不符合上述情况的,联交所仍可能会按申请人的特定情况认定为其构成资深独立投资者的规定。在此等情况下,申请人须证明在其个别情况下,这些投资者具备相关投资经验、知识及专业。
(3)对申请人的最低投资
联交所在《指引信》中认为,申请人如符合以下规定,则通常会被认为已符合“须获得相当数额投资”的规定:
a) 获得来自领航资深独立投资者的投资
申请人应当获得来自两至五名资深独立投资者的投资(“领航资深独立投资者”), 此类领航资深独立投资者应当各自于上市申请日期的至少12 个月前已向申请人作出投资,上述投资作出的时间应以领航资深独立投资者实际做出不可撤回付款的时点计算,且应当符合以下条件:
1)上述领航资深独立投资者:①在上市申请当日及上市申请前12个月期间,一直合计持有相等于申请人已发行股本10%或以上的股份或可换股证券;或②在上市申请日期的至少12个月前已对申请人股份或可换股证券投资合计至少15亿港元(不包括上市申请日期或之前作出的任何后续撤资);及
2)对至少两名领航资深独立投资者:①在上市申请当日及上市申请前12个月期间,一直各自持有相等于申请人已发行股本3%或以上的股份或可换股证券;或②在上市申请日期的至少12个月前已对申请人股份或可换股证券投资各自至少4.5亿港元(不包括上市申请日期或之前作出的任何后续撤资)。
b) 获得来自所有资深独立投资者的投资:
根据上市申请人是否属于已商业化公司及其上市时的预期市值,联交所就资深独立投资者的投资数额设定了不同的门槛。申请人股东中全体资深独立投资者的投资额合计(行使超额配售选择权前)占申请人上市时已发行总股本的比例应达到下表所列标准:

特别地,若上市申请人在上市前和基石投资中获资深独立投资者的投资仍未达到上述比例时,联交所可以在申请人向资深独立投资者配售足够股份以能够满足该上述要求时,准许申请人继续上市。但是,在此情况下,联交所需要上市申请人、整体协调人以及保荐人做出书面承诺并披露。
特专科技公司禁售规定的调整
根据《上市规则》10.07(1)之规定,申请人于联交所上市时,申请人控股股东出售或在股份上设置任何权益负担通常需要受到发行上市后6个月禁售期以及禁售期满后6个月限售期(在此期间不得失去控股地位)的限制(即“6+6”)。
上市制度中对特专科技公司的控股股东的禁售做出了更严格的规定,即,对于已商业化公司约定了为期12个月的禁售期,对于未商业化公司则约定了为期24个月的禁售期,同时取消了对于特专科技公司控股股东限售期的相关规定。此外,上市制度还对创办人、不同投票权受益人、执行董事及高级管理人员、主要技术运营及研发人员等可能影响公司发展的关键人事的持股做出了类似的禁售规定。同时,满足特定条件的现有投资者(依据《指引信》,主要为领航资深独立投资者)也将受到一定期限的禁售限制。具体如下:

在上述禁售期内,若未商业化公司申请人达到商业化公司基于18 C 03(4)条或一般主板上市公司基于8.05条项下的标准,则可向联交所申请不再被视为未商业化公司。此时,该未商业化公司申请人的禁售期将调整为直至该申请人若以已商业化公司身份申请上市相关禁售期终止之日或联交所公告该申请人不再被视为未商业化公司之日后三十日孰晚。
结语
总体来看,联交所在此前发布的咨询文件基础上,充分论证并结合了市场各方意见,形成了本上市制度。本制度一方面有助于促进香港资本市场的多元化发展,为投资者提供更多高成长性的投资选择,同时也为不满足主板上市要求的特专科技公司拓宽了融资渠道。我们相信,上市制度的正式实施可以为市场带来更多可能性,并推动以特专科技行业为代表的高新技术产业蓬勃发展。






