涉VIE架构的反垄断申报获得“首批”,交易方应重视反垄断申报评估
2020年7月16日,国家市场监督管理总局反垄断局(“反垄断局”)无条件批准了“上海明察哲刚管理咨询有限公司(“明察哲刚”)与环胜信息技术(上海)有限公司(“环胜信息”)新设合营企业案” [1],这一案件是“首例”反垄断局正式立案的涉VIE架构的经营者集中申报,无疑对反垄断执法实践具有里程碑性的意义。
这表明反垄断局很可能对过去处于灰色地带的涉VIE交易的政策态度或许将发生转变。
特别需要关注的一点是,我国1月份发布的《<反垄断法>修订草案(公开征求意见稿)》第55条,已经提议将对“应当申报而未申报即实施集中”的处罚上限从调整为经营者集团上一年度销售额的10%。
由此可见,企业应申报未申报的违法成本将大幅增加。因此,我们建议涉VIE架构企业在涉及经营者集中交易中重视反垄断申报的评估工作、制定合理的申报策略以预防高额罚款的风险。
一、案件背景
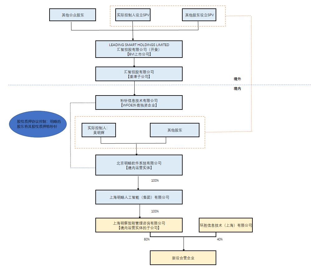
2020年4月20日,国家市场监督管理总局反垄断局(以下简称“反垄断局”)公布了一起涉VIE架构的经营者集中简易案件,即“上海明察哲刚管理咨询有限公司与环胜信息技术(上海)有限公司新设合营企业案”。[2] 根据案件公示表,从事智能与数据分析的明察哲刚与从事餐饮的环胜信息拟设立合营企业,从事餐饮行业信息科技、网络科技领域的技术开发、数据处理、人工智能应用软件开发、人工智能硬件开发等业务,探索产研合作的新模式,为餐饮行业提供更多技术解决方案。其中前者持有60%股权,后者持有40% 。[3] 在“明察哲刚”的简介中,了解到其“最终控制人是LEADING SMART HOLDINGS LIMITED(汇智控股有限公司),一家开曼注册的公司,其通过关联实体基于一系列协议安排控制明察哲刚。”
二、《反垄断法》规定下需要申报的情形
自2014年商务部公布第一起未依法申报处罚案例起,我国对未依法申报作出处罚的案例呈现逐年增长的趋势。2019年,国家市场监管管理总局就对18起未依法申报经营者集中案件做出了处罚决定,是我国反垄断执法机构查处未依法申报案件最多的一年(见图一)。
根据《中华人民共和国反垄断法》(“《反垄断法》”)第二十一条,“经营者集中达到国务院规定的申报标准的,经营者应当事先向国务院反垄断执法机构申报,未申报的不得实施集中。” 关于具体的 “申报标准” 规定在《国务院关于经营者集中申报标准的规定(2018修正) 》第三条,即 “经营者集中达到下列标准之一的,经营者应当事先向国务院反垄断执法机构申报,未申报的不得实施集中:
(一)参与集中的所有经营者上一会计年度在全球范围内的营业额合计超过100亿元人民币,并且其中至少两个经营者上一会计年度在中国境内的营业额均超过4亿元人民币;
(二)参与集中的所有经营者上一会计年度在中国境内的营业额合计超过20亿元人民币,并且其中至少两个经营者上一会计年度在中国境内的营业额均超过4亿元人民币。”
在我国反垄断申报的门槛主要是考虑控制权和营业额这两个要素。加之,并未有明确的法条将VIE架构排除在申报要求之外,且反垄断执法机构也未明确表明拒绝该申报的立案。因此,当VIE架构达到控制权和营业额的门槛时,VIE架构的企业也应进行经营者集中申报。随着近些年对反垄断行政执法愈加深化及严格,立法也趋于严格,如果涉VIE架构企业抱有侥幸心理,很有可能面临的将是高额的罚款。立法方面的严格化表现之一即《反垄断法(修订草案)》提议将未申报罚款的上限从人民币五十万元提升至经营者上一年度营销售额的10%。
三、VIE架构交易在反垄断申报领域存在“灰色地带”
“VIE架构”是指可变利益实体(Variable Interest Entities),也称为“协议控制”、“新浪模式”,境内存在外资准入限制行业的企业通常用VIE架构实现海外上市或资产注入境外实体。[4]
在实践中,鲜有涉VIE架构的企业进行反垄断申报的案例。2008年12月,新浪公司和分众传媒集团达成协议,新浪宣布将以约13亿美元收购分众传媒旗下户外数字广告业务,这是迄今为止中国互联网最大的一桩并购案,如果完成合并,中国新媒体格局将被重新改写。[5]然而,由于这两家企业都是开曼群岛注册的公司,商务部对该案件较长时间未受理,因此该收购以“胎死腹中”而告终。[6]此外,沃尔玛收购一号店案件虽获批准,但也以只能收购一号店的不存在VIE架构问题的自营电商业务告终,不能收购一号店第三方平台电商业务或者通过VIE架构经营增值电信业务。在此案件后,无公开资料显示任何一起涉及VIE结构的交易获得中国反垄断立案或批准。
含VIE架构的交易在反垄断申报领域存在“灰色地带”很大部分原因在于《外商投资企业法》对VIE的合法性讳莫如深。商务部于2015年1月19日在其官方网站发布《外国投资法(草案)》公开向社会各界征求意见,VIE架构再次成为各方关注的重点,但由于有关问题的复杂性,该法律最终回避了对VIE架构进行明确法律定性。要想更好地解决涉VIE架构的经营者集中申报制度,首先要从顶层设计角度解决对VIE的定位。
四、本案的借鉴意义与不确定性因素
通过上述分析可知,虽然实践中少有涉VIE架构申报,但是反垄断执法机构并未将其排除在申报之外。相较于过去商务部对VIE的回避态度,很有可能执法机构对该类案件开始采取积极的态度。然而,考虑到目前有可能仅是个案,且本交易中参与集中的经营者并非VIE架构中的运营实体本身,而是其控股子公司,该类案件申报的未来走向还有很多不确定性因素。
考虑到近些年,反垄断执法力度逐渐加大且处罚风险骤升,我们建议企业审慎对待,在设计交易模式时关注反垄断申报问题,咨询律师进行反垄断申报评估,根据评估结果将反垄断申报准备及审查时间考虑到交易时间中。在必要时,利用商谈机制取得反垄断执法机构的指导。最后,涉VIE架构的申报存在诸多未知因素也是由于立法对VIE的“回避”及对其合法性的“不置可否”导致的,有待于相关立法进一步明确VIE的法律地位。
【注】
[1] 国际家市场监督管理总局反垄断局,《2020年7月13日-7月19日无条件批准经营者集中案件列表》,http://www.samr.gov.cn/fldj/ajgs/wtjjzajgs/202007/t20200722_320099.html,2020年7月22日公布。
[2] 国际家市场监督管理总局反垄断局,《上海明察哲刚管理咨询有限公司与环胜信息技术(上海)有限公司新设合营企业案》,http://www.samr.gov.cn/fldj/ajgs/jzjyajgs/202004/t20200420_314431.html,2020年4月20日公布。
[3] 同上。
[4] 新三板法研究院,《VIE架构搭建与案例分析》, https://www.sohu.com/a/292709962_618578,2019年1月31日发布。
[5] 陆俊,《新浪13亿美元收购分众 交易将在2009年完成》,http://www.ccidnet.com/2008/1224/1643933.shtml,2008年12月24日发布。
[6] 商务部发言人谈未受理新浪分众案反垄断审查原因,http://www.china.com.cn/news/txt/2009-10/15/content_18711086.htm,2009年10月15发布。




