证券纠纷代表人诉讼的理论与实践探究(三):“中国方案”的创制、实践与亮点——特别代表人诉讼与康美药业案
目 录
一、创制:特别代表人诉讼应运而生
(一)我国代表人诉讼制度的渊源及演进
(二)特别代表人诉讼制度程序要点分析
二、首次实践:康美药业案
(一)普通代表人诉讼启动
(二)特别代表人诉讼启动
(三)案件的审理过程
(四)案件的生效与执行
(五)康美药业案的成效
三、亮点:对难题的回应与解决
(一)以“人民为中心”的“中国方案”与智慧
(二)制度设计对跨法域难题的回应与创新
(三)落实全心全意为人民服务的根本宗旨
12
前言
法治中国的建设必须坚持中国特色社会主义发展方向。吸收借鉴西方先进法治文明成果固然可取,但更重要的是回应中国改革发展中的实际问题。立足本土实际情况,我国创制了特别代表人诉讼。特别代表人诉讼立足于“以人民为中心”的价值理念,在程序设计上充分体现人民性:大幅节约投资者维权成本、简化投资者维权程序、全面保障投资主体、震慑企图逾越法律边界的资本市场主体。
作为《证券纠纷代表人诉讼的理论与实践探究》系列文章的第三篇,本文对特别代表人诉讼机制的演进历程和程序要点进行了研究,并对我国第一起证券特别代表人诉讼案件康美药业案展开了深入分析,探讨普通代表人诉讼、特别代表人诉讼并轨的证券代表人诉讼体系是如何在康美药业案中得到了成功实践,从而达到了政治效果、社会效果和法律效果的有机统一。
一、创制:特别代表人诉讼应运而生
(一)我国代表人诉讼制度的渊源及演进
2020年3月1日新《证券法》正式实施,其中第95条第3款直接赋予了投资者保护机构代表人的诉讼地位,并在诉讼成员范围的确定上采用“默示加入,明示退出”的方式,为证券群体纠纷诉讼形式提供了“中国方案”。证券群体诉讼制度的发展和创制并非一蹴而就,正如美国的集团诉讼制度也是伴随着普通法的演进历程,与证券市场同步发展并逐渐完善。相较而言,我国证券市场从建立到发展至今已有三十余年,中国式集团诉讼也是在这三十年间的摸索中逐步成型。
此前,普通代表人诉讼制度在相当长时间内被搁置在纸面上,尴尬的成为实质意义上的“僵尸条款”。中国的证券市场经历了三十年探索前行,进入高质量发展区间,投资者保护的需求日益凸显,刻不容缓。2012年修订的《民事诉讼法》第55条明确了公益性诉讼制度,为证券集团性公益诉讼提供了理论基础和规则供给。2013年,中国证券监督管理委员会主席肖钢就曾设想,建立健全证券集团性公益诉讼制度。同年,新一轮的《证券法》修订工作正式启动。然而,我国民事诉讼的规则体系中处理证券相关群体纠纷的机制尚显简陋。这种状况与证券市场的迅速发展和证券群体纠纷数量的显著增长形成了鲜明对比。因此,现有的制度难以有效应对这些挑战,亟需改进以适应市场的快速变化。在缺乏集体诉讼制度的情况下,2016年最高人民法院与中国证监会联合发布了《关于在全国部分地区开展证券期货纠纷多元化解机制试点工作的通知》(法〔2016〕149号)(以下简称"《试点通知》"),旨在落实示范判决机制和委托调解机制,探索多元化的纠纷解决途径。[1]同年,为了应对投资者在诉讼维权方面面临的问题,投服中心开始强化自身的维权诉讼支持功能,从案件筛选、代理人选聘到法律咨询等多方面为投资者提供协助。[2]此外,《试点通知》也提出探讨先行赔付机制与司法诉讼之间的对接。[3]
2019年11月,最高人民法院发布的《全国法院民商事审判工作会议纪要》(以下简称"《九民纪要》")明确了投资者保护机构的代表人资格[4]。根据《九民纪要》,国家设立的投资者保护机构既可以以自己名义提起诉讼,也可以接受投资者委托提起诉讼。2019年12月,修订通过的《证券法》第九十五条第三款确立了中国特色证券集体诉讼制度。随着新《证券法》在2020年3月1日正式实施,各地方结合自身审判实践陆续对代表人诉讼制度进行了有益探索。[5]
2020年7月11日,国务院金融稳定发展委员会召开第三十六次会议,会议要求,要全面落实对资本市场违法犯罪行为“零容忍”要求,多措并举加强和改进证券执法工作,全力维护资本市场健康稳定和良好生态。
2020年7月31日,为全面落实对资本市场违法犯罪行为“零容忍”的工作要求,最高人民法院颁布《代表人诉讼若干规定》。2022年1月21日,最高人民法院修订并发布《最高人民法院关于审理证券市场虚假陈述侵权民事赔偿案件的若干规定》(法释〔2022〕2号),正式废除前置程序,[6]并规定了代表人诉讼情况下的管辖和诉讼时效问题,这意味着新《证券法》的特别代表人诉讼制度有了详实细致的实施细则,而非空中楼阁。
(二)特别代表人诉讼制度程序要点分析
根据《证券法》《代表人诉讼若干规定》《中证中小投资者服务中心特别代表人诉讼业务规则(试行)》(以下简称"《特别代表人诉讼业务规则》")等规定,我国目前已经形成以普通代表人诉讼为主、特别代表人诉讼为辅,双模式并行的证券代表人诉讼体系。特别代表人诉讼的启动和审理需经历以下程序(见图1):

图1-特别代表人诉讼的程序流程
第一,特别代表人诉讼制度的启动以普通代表人诉讼(普通代表人诉讼的程序,见图2)发布权利公告为前提。[7]符合适格的起诉者数量、共同诉讼和初始证据等标准时[8],特别代表人诉讼可以启动。受理此类案件的法院负责确认原告范围[9],同时发布权利登记公告[10]。

图2-普通代表人的诉讼程序
第二,投资者保护机构[11](一般中证中小投资者服务中心有限责任公司,以下简称"投服中心")要对案件进行挑选(见图3)。投服中心可以在法院发布权利登记后,对符合内部筛选条件的案件向管辖法院提起特别代表人诉讼。[12]
投服中心的内部决策程序,主要包括以下三个环节:第一个环节是审查发布权利登记公告的案件是否符合《特别代表人诉讼业务规则》第十六条规定的三项要求,即证券违法行为的应罚性、案件重大性与被告偿还能力;第二环节是对符合《特别代表人诉讼业务规则》第十六条[13]要求的案件进行预研并出具报告;第三个环节是预研认为有必要参加特别代表人诉讼的,可以启动重大案件评估机制。评估中会考虑国家金融政策、资本市场现状、具体的案件细节和社会影响面等多方面因素,以判断投服中心是否参与到特别代表人诉讼当中。

图3
投服中心案件选取标准及启动特别代表人诉讼流程
第三,征集适格投资者的特别授权。案件选定后,投服中心则可以通过公告等方式征集适格投资者(50人以上)的特别授权,参加特别代表人讼诉。反之,当所选取的案件未能通过投服中心内部决策程序的任一环节时,投服中心则不会征集适合投资者的特别授权,而所选取的案件则适用普通代表人诉讼程序予以审理。[14]
第四,登记权利人名单。投服中心向中证登调取投资人名单,并向法院申请登记。法院登记后的投资人会被列入原告名单。
第五,默示加入,明示退出。投资者不愿意参加该诉讼的,应当在规定时间内向人民法院表明退出意愿,法院不再将其列为原告,该投资人可以另行起诉。其余未明确作出退出意思表示的,则视为同意加入代表人诉讼。
第六,诉讼审理与上诉。投服中心代表投资人参与庭审等诉讼活动,可视情况向法院申请财产保全,诉讼行为对所代表的所有原告发生效力。投服中心收到裁判文书后,予以公告,并将是否上诉的决定,在上诉期限届满前以公告等形式通知全体原告。且无论投服中心是否上诉,原告投资者都可以自行决定上诉与否。
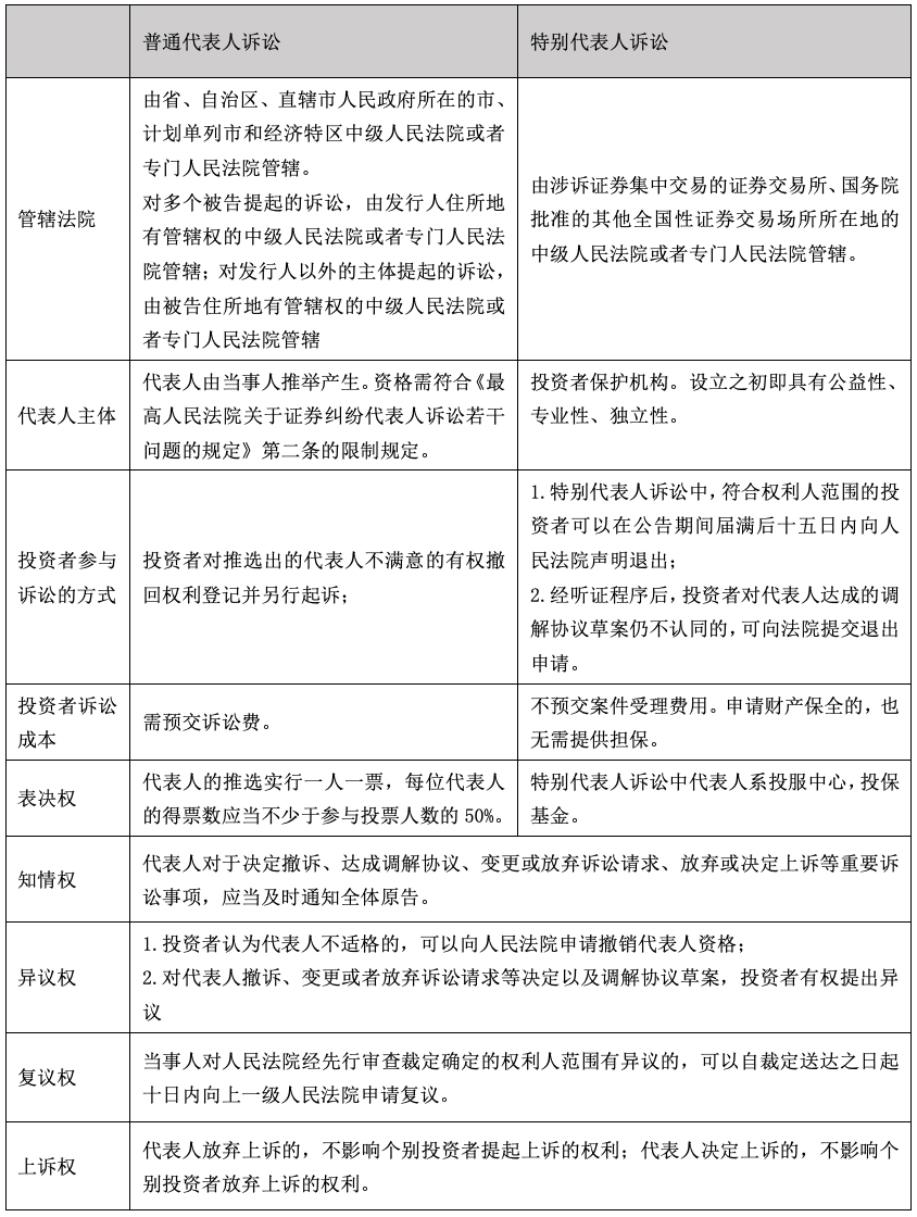
代表人诉讼制度产生旨在降低投资者的维权成本。比较过去的普通代表人诉讼,特别代表人诉讼在管辖法院、代表人主体、代表人的选任资格、投资者参与诉讼的方式以及投资者诉讼成本等多方面进行了特殊的程序设计。通过明确代表人条件、代表人义务、留同存异等方式妥善保护投资者的权益(见表2)。

表2
普通代表人诉讼与特别代表人诉讼的对比与程序保障
其中,特别代表人诉讼最大的特点是借鉴吸收美国的“默示加入、明示退出”制度,较好的解决了普通代表人诉讼难以聚沙成塔的集体行动难题。[15]同时,加入投保机构作为“发动主体”突出其作为诉讼代表人的专业优势。相较于普通代表人诉讼,投保机构这类具有公益性质的专业机构直接或间接影响诉讼活动,有利于平衡诉辩双方力量。并且,新《证券法》在增设特别代表人诉讼的同时,并没有完全废弃普通代表人诉讼程序,而是选择保留普通代表人诉讼作为特别代表人诉讼的前置程序。这主要考虑到相较于特别代表人诉讼,普通代表人诉讼最终确定的维权规模以及案件影响力都相对可控,节约诉讼成本。[16]
二、首次实践:康美药业案
(一)普通代表人诉讼启动
康美药业于2001年在上海证券交易所首次公开发行并上市,实控人是马兴田。在2020年5月14日,中国证监会发布行政处罚决定书,指出康美药业在其2016年至2018年的财务报告中存在财务造假。因此,证监会对康美药业作出了责令改正和警告的决定,并处以60万元人民币的罚款。同时,对马兴田在内的21名高级管理人员亦发出警告,并根据个人情况处以10万元至90万元不等的罚款。[17]
2021年2月20日,中国证监会对广东正中珠江会计师事务所及其团队进行了处罚,原因是他们在康美制药2016至2018年的报告中出现了失职行为,导致报告含有不真实信息。之后,2021年11月17日,康美药业前领导马兴田与其他12名相关人员因涉嫌操纵证券市场而受到法院判决。马兴田因操纵证券市场、违规信息披露、未披露关键信息及公司行贿等多项罪名被判12年监禁及120万人民币罚金。公司前副董事长许冬瑾等11人也因涉及证券犯罪被判有期徒刑及罚金。[18]2022年1月10日,广东省高级人民法院对马兴田的操纵证券市场案作出终审裁定,维持原判并驳回其上诉。[19]
2019年4月投资者服务中心(投服中心)开始介入本案,协助投资者维权,委托了一位公益律师为投资者提供维权支持[20]。2020年最后一天,在投服中心的支持下,包括顾华俊在内的11位投资者向康美药业及马兴田提起民事索赔[21],并在广州中院成功立案。
2021年2月10日,广州中院作出裁定决定于本案适用普通代表人诉讼程序。[22]2021年3月26日,广州中院发布诉讼权利登记公告,公告中指出,所有相关权利人需要在2021年4月25日之前完成登记,无需预先支付案件受理费。[23]
2021年2月20日,中国证监会对广东正中珠江会计师事务所及相关会计师作出处罚,认定其未勤勉尽责。[24]2021年3月30日,原告向法院提出追加该会计师事务所及相关责任人员为本案被告的申请。
(二)特别代表人诉讼启动
2021年3月26日,在广州中院发布权利登记公告的同日,投服中心也开始受理原告投资者的委托。[25]共有479名投资者提交了申请,其中符合条件的投资者为352人。[26]
2021年4月8日,投服中心取得足够权利人的特别授权,并向法院提交相关授权及材料,正式申请作为代表人参与诉讼,本案成功转为特别代表人诉讼。
2021年4月16日广州中院公告表示将以特别代表人诉讼程序审理本案,表示在公告规定期限内没有声明退出诉讼的权利人都将参与诉讼。并且法院还强调了投服中心的授权情况。[27]
2021年4月23日,投服中心向中证登取得了在指定期限内持有康美药业股票的权利人名单,并作为证据提交给法院。[28]
公告期间,共有9人向法院明确表示不参与诉讼。原告权利人人数最终确定为55326人。据彭冰教授访谈,在本案经法院宣判之后,先前退出特别代表人程序的投资人向法院另案提起的诉讼也被受理。[29]
(三)案件的审理过程
2021年5月28日,广州中院就本案审理召开庭前会议,诉辩双方交换证据,法院明确争议焦点。[30]由于双方未能就损失鉴定的机构选聘达成一致,广州中院委托中国证券投资者保护基金有限公司(以下简称"投保基金")对投资者损失进行鉴定计算。2021年7月16日,投保基金出具了鉴定报告,确认了52037名投资者在扣除系统性风险影响后的实际损失总额达到2,458,928,544元。[31]
2021年7月27日,本案正式开庭。庭审中,法庭还委托了证券领域的专家出庭并解答相关问题。[32]
2021年9月1日,广州中院作出财产保全裁定,相关被告名下的银行存款或其他等值财产,总价值达24.59亿元,将被实施保全措施。
2021年11月12日,本案一审判决宣判。康美药业向原告承担约24.59亿元的损害赔偿责任。原董事长、总经理马兴田以及5名直接责任人员、正中珠江会计师事务所及其直接责任人员被判承担全部连带赔偿责任,13名相关责任人员则根据其过错程度被判承担比例连带赔偿责任。
(四)案件的生效与执行
2021年11月19日,投服中心公告称服从一审判决结果,不会上诉。[33]尽管判决在部分被告连带责任的承担比例和方式的认定与起诉的诉请存在差异,但投服中心表示基本诉请已得到法院充分支持,投资者权益已得到充分救济。2021年11月24日,康美药业公告称不会对一审判决上诉。[34]之后,本案一审判决正式生效。[35]
2021年11月26日,揭阳中院批准了康美药业的重整计划。[36]
2021年12月21日,康美药业的重整计划正式开始执行。根据重整计划,全体投资者共获得了约9.765亿元的现金赔偿、约1.41亿股的股票以及约7070万份的信托收益权份额。值得一提的是,债权金额在50万元以下的投资者共有51730人,他们均获得了全额清偿,占比高达99.41%。[37]
(五)康美药业案的成效
康美药业的案件进展标志着中国证券诉讼领域的一个重大发展,展现了刑事、民事、行政三大领域的有效融合,达到了政治效果、社会效果和法律效果的有机统一。本案虚假陈述案件本应当由被告上市地上海地区法院审理,但为了减少沟通成本,便利司法程序对接,实现本案多个程序“民、刑、破”在广东省内并行处理,最高院指定广州中院一审,为最大程度地化解企业风险做出了努力。本案虚假陈述案件由广州中院审理,刑事案件由佛山中院处理,破产程序由揭阳中院审理,在政府、法院和企业的联合努力下,康美药业的破产重整迅速且成功地完成,展现了多方协作的综合效果。特别是,地方国资巨头广州医药集团的介入,确保了债务的全额清偿和投资者利益的保护。随着12月30日破产重整计划的通过,康美药业的股价实现涨停。[38]
此外,康美药业案还构建了一个行政、民事、刑事立体化的责任追究体系。通过证监会的行政处罚、证券特别代表人诉讼和对高管团队的刑事责任追究,确保了案件的全面和公正处理。这一案件不仅是投资者保护的重要里程碑,也为中国证券诉讼史带来了制度创新和深刻影响。[39]
毋庸讳言,康美药业案是具有开拓性的投资者保护里程碑案件,有很多制度创新,必然将在我国证券诉讼史上留下标志性印记。在康美药业案的成功实践下,我国第二例特别代表人诉讼案件目前也已蓄势待发。
2023年4月28日上海金融法院受理了12名投资者起诉泽达易盛科技股份有限公司、相关自然人责任人员以及律所、会计师事务所和券商等中介机构的案件。2023年7月4日,上海金融法院裁定认为,本案将按照普通代表人诉讼程序进行审理。之后上海金融法院又于2023年7月19日发布了该案的诉讼权利登记公告。[40]同日,投资者服务中心开始征集投资者授权委托,[41]并在取得足额授权后向法院提出转为特别代表人诉讼程序的申请。
泽达易盛案将成为继康美药业案之后第二宗特别代表人诉讼,伴随着注册制改革稳步推进,该案适用特别代表人诉讼对震慑市场违法行为、践行投资者保护理念、推动代表人诉讼常态化具有重要意义。
三、亮点:对难题的回应与解决
从我国代表人诉讼的制度构造看,中国的特别代表人诉讼不同于现有比较法上任何一个制度安排(包括美国的集团诉讼、德国的示范判决以及台湾的群体诉讼),是体现中国智慧的“中国方案”。在中国,集体诉讼是由具有公益性质的投服中心主导并发起,其程序设计不仅凸显“以人民为中心”核心价值理念,相较于其他制度更是彰显了独具特色的优势。并且,特别代表人诉讼在康美药业案中的成功实践和泽达易盛案的启动,标志着该制度并非水中月、镜中花,而是一项可常态化证券群体性纠纷解决的制度安排。
(一)以“人民为中心”的“中国方案”与智慧
在市场失效的情况下,应充分发挥“能动司法”。上市公司治理失效、投资者权益受到侵害、证券市场法律被破坏时,特别代表人诉讼制度应运而生,为遭受损失的投资者们提供了一种新的维权选项,有效维护投资者群体的合法权益,体现了鲜明的人民性。
特别代表人诉讼制度的人民性体现在为投资者大幅节约维权成本的经济性上。以前,投资者发动诉讼依赖于专业律师提供服务,往往要花费高昂的律师费,并且部分律师以风险代理方式从赔付金额中分羹,也相对降低了赔付比例。作为中国证监会下属的官方机构,投服中心具有公益性质,在处理涉众性强、资金庞大且具有深远影响的证券集体纠纷方面,投资者保护机构扮演了关键角色。首先,投服中心仅会收取与开展特别代表人诉讼相关的必要费用,除此之外,该机构不会向投资者或原告索取任何额外费用。其次,《代表人诉讼司法解释》第39条规定,在这类案件中,原告无需预先支付案件受理费,如果原告在诉讼中败诉或部分败诉,还可以向法院申请减免诉讼费用。并且,根据第40条的规定,投资者保护机构申请财产保全时不需要提供担保。此外,投资者保护机构仅收取代理的成本费用,维权成本低,投资者可以得到赔偿金中的剩余部分,实质提高了获赔金额。多管齐下降低维权成本,类似美国集团诉讼模式高昂律师费的弊端被有效解决。[42]
特别代表人诉讼制度的人民性体现在将维权诉讼化繁为简的便利性上。一些上市公司虚假陈述问题被揭露后,律师们往往会在股吧、微信公众号等渠道上征集诉讼,此时不同律师的诉讼方案各有不同,其主张的“三日一价”亦有出入。投资者一方面容易陷入诉讼方案选择的困境,另一方面由于缺乏专业知识,对于自己原告身份是否适格也有担忧。在投服中心决定提起特别代表人诉讼并获得法院批准之后,投服中心的专业性使其能在诸多诉讼方案中优中选优,确定一个合理的整体诉讼立场。即便部分投资者不认可投服中心的诉讼方案或立场,也可以自由地选择不参与。依据《证券法》第95条第3款的规定,投服中心在征得足额授权后将代表投资者介入诉讼,但是对于不愿参加诉讼的投资者,也不会“被代表”,其可在规定期限内向法院申请退出诉讼。
特别代表人诉讼制度的人民性体现在广泛惠及的全面性上。证券虚假陈述案件中有许多小额投资者因为能力或者成本问题而没有提起诉讼,从而导致了“买的多赔得多,买的少没得赔”的怪象发生。而特别代表人诉讼采取“默认加入、主动退出”的原则,[43]只要投资者未向法院明确提出退出,均视为参与特别代表人诉讼。法院将根据全体未退出投资者的受损情况,做出一次性、整体性的判决,此种方式实现了损失赔付的普惠性,避免了“先到先得”的诉讼竞赛,亦为受理法院减轻审理负担。
最后,特别代表人诉讼制度的人民性体现在对资本市场主体的威慑性上。特别代表人诉讼制度有效地降低了投资者维权成本,从另一角度上讲则提高了上市公司等侵权方的失信成本。[44]可以预见,未来特别代表人诉讼作为捍卫资本市场公共利益时的公器,将与普通代表人诉讼互相配合,实现“精准打击”常态化,高昂的损害赔偿责任将使得违法者噤若寒蝉,倒逼资本市场各方主体自我约束,自我规范,自我完善,有效遏制了资本市场中监守自盗、利令智昏的行为,最终实现资本市场生态环境的优化。
(二)制度设计对跨法域难题的回应与创新
证券特别代表人制度在充分彰显投资者保护这一价值基础的同时,也在具体制度设计上处处体现了对比较法上其他制度所遇到的问题的回应。
第一,采取中国特色的“申明退出制”,在保证制度逻辑自洽的同时,克服集体行动困境。在证券群体纠纷的解决中,如何激励小额多数的受害者提起诉讼是一个老生常谈的问题,也因此不断产生采取“退出制”抑或是“加入制”的争议。常年来,英国实行集体成员的确认须经过登记“加入制”的群体诉讼机制,我国台湾地区对于证券团体诉讼采用的是“明示加入”制度,投资者可以在一审辩论终结前加入诉讼,主动参与诉讼的证券投资者有权享有诉讼成果。[45]然而实践中,英国遭遇了当事人参与度较低、适用机会较少等问题。[46]我国台湾地区与大陆地区同为散户居多的市场,适用“退出制”规则无法扩张既判力,存在法律适用统一性和诉讼经济效率方面的问题。[47]相比之下,“退出制”对于解决集体行动困境有其独特价值[48],新《证券法》引入以“默示加入,明示退出”为原则的“退出制”,能够最大范围保护投资者合法权益、节约诉讼成本[49]、威慑上市公司实施的证券侵权行为[50]。尚且注意的是,我国《证券法》最终确立的“退出制”并非对美国集团诉讼的照搬,而是结合本土资源,做到了与我国法律传统的衔接,维持了《民事诉讼法》代表人诉讼的制度逻辑。[51]
第二,通过具有公益性质的投服中心发动诉讼,在解决起诉动力问题的同时,规避滥诉风险。诚然,美国集团诉讼式依赖胜诉酬金制度对律师的激励,由专业律师或机构主导群体诉讼以弥补集体行动不足。但美国的集团诉讼制度的缺点也正是由于过度依赖律师的利益驱动而产生的。为了避免滥诉现象,我国在借鉴美国集团诉讼制度的基础上进行了扬弃。首先,美国集团诉讼制度下的律师可能会针对上市公司的一些轻微过错“捕风捉影”,轻易发动无谓的诉讼。我国投服中心背靠官方支持,以承担更大的社会责任为使命,并且其机构规模适中,投服中心倾向于避免无端起诉,而是将资源集中于具有典型意义且维权需求迫切的案件上。[52]此外,我国引入了“退出制”,摒弃了美国式的风险代理胜诉分配模式以及诉讼费用原告承担的规则,而采纳了一种公益导向的运作方式,并实施了减免诉讼费用的政策,从而为维权主体提供了更加合理和人性化的规则。[53]此外,投资者保护机构不同于律师的经济效益追求,亦会将私人执行不愿触碰的小额损害案件纳入执行范围。[54]最后,为规避败诉风险和降低成本,律师的趋利性可能导致他们与被告串通,以较低赔偿金额促成与被告的和解,进而损害投资者利益。[55]而投资者保护机构作为中国证监会下属机构,具有公益属性,便无损失填补不充分之问题。
第三,我国投资者保护机构具备独特的资源优势,充分发挥公益性。除了聚沙成塔和诉讼动力外,诉讼资源不足的问题也困扰着制度设计者们,包括由普通投资者代表的普通代表人诉讼以及由普通群众组成的团体代表的德国式的团体诉讼[56]。而我国的投资者保护机构中国证监会下属单位,充分解决了诉讼资源和专业性的难题。首先,投资者保护机构作为专业的维权组织,在投资者维权、损害金额确定等方面积累了丰富的诉讼经验。其作为中国证监会下属单位,与证券监管机构、人民法院、证券登记结算机构的沟通协作,具有较强的专业优势,能够应对越来越复杂的证券侵权纠纷案件。[57]其次,囿于能力、知识不足等因素,私主体在证券侵权举证时往往面临重重困难,而有公共执行属性的投资者保护机构在这方面也具备相当优势。此外,投服中心可以选聘最合适的维权律师协助诉讼,并监督其工作,避免出现与被告恶意串通损害原告利益的情形。[58]再次,投服中心背靠官方支持,与证监会、交易所等监管单位以及中证登等机构高效沟通,减少信息获取成本,甚至能在行政处罚作出的第一时间乃至之前就着手开展准备工作。[59]最后,“默示加入,明示退出”的贯彻使投服中心能最大程度地维护投资者权益。[60]
第四,有望建立投保机构竞争机制。我国台湾的投保中心存在单一机构模式,缺乏竞争机制,投保中心实际上难以受到市场约束,导致诉讼的提起效率不高,无法满足不断增长的证券维权需求。[61]虽然,目前我国特别代表人诉讼的主体也只有投服中心和投保基金,[62]但《证券法》第九十条保留了设立其他投保机构的可能性。未来或许有越来越多的公益性机构壮大维护中小投资者合法权益的队伍。
第五,利用信息化技术,辅助代表人诉讼成为现实。首先,各法院进一步加强信息化技术辅助诉讼。证券集团诉讼在世界各国都存在当事人难以组织、诉辩工作难以展开从而导致审判程序推进受阻的难题,产生了引入信息化辅助技术的需求。《证券纠纷代表人诉讼规定》中多次提到信息化技术辅助诉讼,广州中院发出的《普通代表人权利登记公告》中还加入了通过微信小程序“广州微法院”的代表人诉讼入口进行登记的细节程序。上海金融法院与北京金融法院也上线了专门的信息登记平台,公告权利人通过该页面即可进行权利登记。诉前立案登记、诉中送达审理、诉后执行多环节的信息化贯通,大大提高了诉讼效率,降低了诉讼成本。其次,立案阶段借助证券登记结算机构辅助确立原告名单。证券纠纷代表人诉讼中运用信息化技术辅助立案的亮点当属中证登提供专业且权威的交易资料,实现权利人范围的准确界定。这一特殊的制度安排不仅为退出制的本土化嫁接提供了技术支持,更是解决了传统代表人诉讼无法“落地”的关键难点——确定原告主体范围。依托中登系统提供的交易记录和持股凭证,准确划定投资者范围,大大提升诉讼效率,充分保障当事人权益。再者,法院与社会信息化平台的对接:“法院-券商”诉讼信息互通平台的建议,充分运用券商交易平台的资源补强送达中权利人权利的保护。这一特殊信息化平台在确定原告范围方面提升了效率,但分散的投资人可能无法及时收悉公告。从兼顾公平与效率的角度出发,证券投资人与证券公司的联系更为密切、频繁,法院可通过证券公司系统发布公告,可通过券商直接送达相关权利人。
(三)落实全心全意为人民服务的根本宗旨
特别代表人诉讼制度有效提升了维权诉讼从前端投资者信息登记、中端法院审理以及后端损失赔付的准度,配套的各项便民减负政策则有效提升了维护投资者利益的温度,对违法主体的震慑则净化了资本市场的纯度,践行了全心全意为人民服务的根本宗旨。据统计,上海金融法院受理的虚假陈述案件在2020年后大幅增长[63],投资者维权动力进一步增强。中国方案不仅实际上增加了投资者的行动,也激活了普通代表人诉讼。自2020年起,适用普通代表人诉讼的证券纠纷愈发多见,知名者如飞乐音响案、五洋债案、乐视网案。此外,辉丰股份虚假陈述案[64],蓝丰生化虚假陈述案[65],安妮股份虚假陈述案[66,澄星磷化虚假陈述案[67]也都适用了普通代表人诉讼。
结语
为了实现我国资本市场的持续发展,必须将其一般运作规律与具有中国特色的现代资本市场理念紧密结合。此外,融入中华传统文化的精髓对于推动理论的创新、实践的革新以及制度的更新尤为关键。这样的综合发展策略不仅是我国群体诉讼制度发展历程中的一个重要里程碑,而且标志着其向更高层次的进步迈进。[68]这一制度设计不仅对中国民事诉讼制度进行了重大创新,也是对构建符合中国国情、具有中国特色的投资者保护制度的积极探索,更是为世界法制贡献中国智慧。在系列文章的最终篇《未尽议题:证券代表人诉讼制度再观察》中,将在制度细节、执行措施等方面深入分析特别代表人诉讼的启动、审理、调解和上诉等程序,对证券特别代表人诉讼制度规范与实践的问题进行总结,并提出相应解决措施和完善建议。






